Diagnostico Doctora Emilia Garcia Riesco - Hosp. Valle Nalon

Presentación de nuevos miembros e hilos personales. ¡Actualiza aquí tu tratamiento!
Responder
nalon
Mensajes: 4
Registrado: 26 Mar 2018, 23:17

Diagnostico Doctora Emilia Garcia Riesco - Hosp. Valle Nalon

Mensaje por nalon »

Hola,

Me presento directamente con mi diagnostico para no haceros perder el tiempo, a ver que os parece lo que me ha dicho la Doctora Emilia Garcia Riesco del Hospital VAlle del Nalón

Bueno en mi caso llevo ya varios meses con cansancio, unos días mas otros menos, a raíz de una serie de infecciones de garganta e intestinales, con los siguientes síntomas:
-Intolerancia al gluten
-Hipoglucemia
-Alergias alimentarias
-Dormir mal
-Cansancio, algunos días extremo
-Dolor de garganta
-Sudoraciones extrañas y cambios de temperatura raros
-Termostato corporal estropeado por decirlo asi, cuando hace calor tengo frio, y si tengo infección no tengo fiebre, veo que aquí os pasa a muchos.
-Zumbidos en los oídos

Las analíticas bien en general, solo tengo mal una inflamación intestinal sacada biopsia. Los marcadores de celiaquía dan negativos.

Según la doctora Emilia no tengo nada y estoy bien de todo, que he de dejarme de preocuparme y hacer vida normal y sobretodo mucho ejercicio.

La fatiga crónica se cura haciendo mucho ejercicio, trabajando y moviéndose y haciendo vida normal sin preocuparse. Ya que no es una enfermedad, simplemente no es nada y viene a ser una percepción subjetiva del individuo. Eso me han dicho.

Yo ya no puedo hacer mas por mi parte, he hecho caso a los médicos convenciéndome de que todo esta en mi cabeza, estoy completamente exhausto, cuando hago ejercicio me pongo fatal, un esfuerzo que hice acabe tirado en la cama un día entero medio muerto, empiezo a sudar y tener una sensación de como cuando tienes fiebre que es horrible. Un día me pase casi la noche entera así y sin poder dormir por haber hecho ejercicio.

Me dice que tengo que descansar bien y dormir bien, pero es que me levanto mas cansado de lo que me acuesto.

Intento hacer vida normal, salir, comer normal pero por mas que pongo de mi parte no puedo. Luego tengo esa neblina en la cabeza que no se va nunca, unos días peor que otros, se me olvidan las cosas, meto la pata en todo lo que hago y no hago mas que culparme de lo idiota que soy que no me centro y no logro centrarme estando sano, se me va la pinza al leer y me cuesta una barbaridad concentrame en las cosas. A la minima que leo un texto me canso y no me entero de nada de lo que he leído.

He ido al psiquiatra y me ha dado el alta, no me ve nada raro, ningún tipo de depresión ni nada en la cabeza, yo tengo ganas de hacer cosas y verme bien y por mas que lo intento no puedo, es una rabia horrible querer hacer algo y que el cuerpo no me de de si, las pastillas del psiquiatra no me han servido para absolutamente nada, las he quitado y estoy mejor sin ellas, asi que no se ya que mas hacer ni a que medicos ir.

Me dicen todos los médicos que no tengo nada y me vienen a insinuar que esta todo en mi cabeza y me preocupo demasiado por mis "sensaciones", que tengo que hacer ejercicio para que se me quite la tontería, peor es que sencillamente no puedo, al mínimo esfuerzo quedo baldado, por mas que intento convencerme que no tengo nada me es imposible hacer vida normal.

¿Que opináis de este diagnostico de la doctora? Yo ya no vuelvo mas por su consulta porque no me sirve de nada y todo lo que me ha mandado hacer me ha puesto peor.

Sabeis de algún psiquiatra que cure esta enfermedad? Porque básicamente es lo que me vienen a insinuar los médicos...
Avatar de Usuario
Náufrago
Moderador
Mensajes: 1926
Registrado: 04 Feb 2010, 22:37

Re: Diagnostico Doctora Emilia Garcia Riesco - Hosp. Valle Nalon

Mensaje por Náufrago »

Hola Nalon, bienvenido al foro!

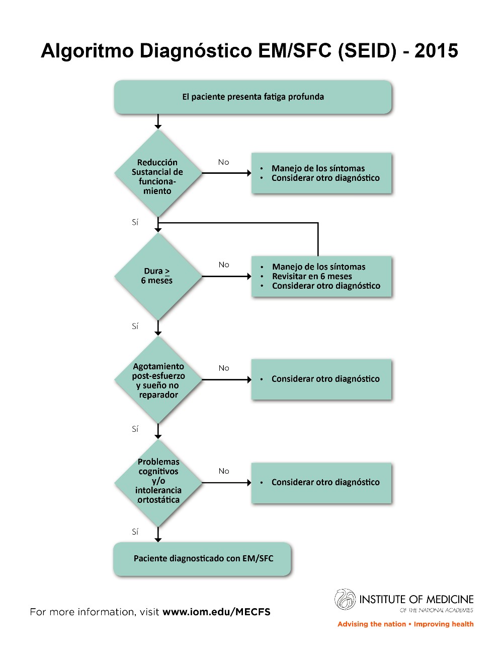
No puedo extenderme todo lo que me gustaría, pero en un caso como el tuyo no puedo evitar darte mi impresión personal y es que, por lo que cuentas, tu caso parece un SFC de libro. Y así creo que te lo diagnosticaría cualquier especialista que conozca la enfermedad y sus criterios diagnósticos.

Desde luego, cumples con los criterios del Instituto de medicina americano de 2015:
Esquema_diagn_stico_espa_ol.jpg
Esquema_diagn_stico_espa_ol.jpg (124.5 KiB) Visto 1177 veces
Y diría que también cumples tanto los Canadienses de 2003 como los más antiguos de Fukuda ( Siento no poder enlazarte a ellos pero usando el buscador encontrarás información sobre ellos ).

Especialmente característico de la enfermedad es el "Malestar post-esfuerzo" ó PEM, por sus siglas en Inglés, el cual describes a la perfección.

Y créeme que entiendo que dudes de ti mismo, inducido por la opinión médica general. Yo estuve así durante muchos años antes del diagnóstico, pero en mi más sincera y humilde opinión, los médicos que te han atendido no tienen ni idea de lo que dicen y además están contribuyendo a empeorar tu estado físico y mental con recomendaciones ignorantes y dañinas.

Por desgracia, esta situación previsiblemente seguirá así hasta que te diagnostiquen. Por desgracia también, para un diagnóstico deberías ir a Barcelona . Y aunque consigas un papel que diga lo que tienes, no recibirás ningún tratamiento que te proporcione una mejoría significativa. Deberás probar por tu cuenta y riesgo terapias basadas en suplementos ó tratamientos experimentales.

No quiero desanimarte. Hay excepciones y puede que tú seas una de ellas, pero si lo que tienes es un SFC, el camino es más ó menos ese.

Y desde luego, si es SFC, ni el ejercicio ni la psiquiatría tienen la cura.

Espero que por lo menos te sientas acompañado por aquí y puedas esclarecer pronto lo que te pasa.

Un abrazo :abrazo:

PD- A los médicos que te dicen que la "fatiga crónica" ( es sólo uno de los muchos síntomas del SFC y no una enfermedad) "se cura haciendo mucho ejercicio, trabajando y moviéndose y haciendo vida normal sin preocuparse.", tal vez les podrías llevar la Guía para médicos del Instituto Americano de Medicina, que puedes descargar aquí
DONAR al proyecto de Open Medicine Foundation (OMF)
End ME/CFS Project de Ron Davis con PayPal: https://www.paypal.com/cgi-bin/webscr?c ... H3E43LUP4G
-----------------------------------------------------------------------------------------------------------------
"La verdad es hija del tiempo".
Ktengokvengaya
Mensajes: 202
Registrado: 04 Jul 2017, 20:13

Re: Diagnostico Doctora Emilia Garcia Riesco - Hosp. Valle Nalon

Mensaje por Ktengokvengaya »

Bienvenido.
Trata de averiguar que te provoca esa inflamación intestinal: intolerancia fructosa y/o lactosa, giardiasis, alergias alimentarias,sibo. ..Reparando esa parte, a mi criterio, puedes remontar un tanto.
Animo!
Ekhi
Mensajes: 210
Registrado: 26 Feb 2016, 12:09

Re: Diagnostico Doctora Emilia Garcia Riesco - Hosp. Valle Nalon

Mensaje por Ekhi »

... el gluten y los químicos tampoco nos ayudan.
Con los años y una vez eliminé los más relacionado con el SFC de la dieta se ha descubierto una SQM bastante potente. Y creo que sí la llego a pillar antes no se habría evolucionado tanto.

Que la SQM vaya tan ligada al SFC tiene, a mí parecer, una base orgánica evidente. Los químicos (fragancias, metales pesados, COVs, etc) funcionan como núcleo-toxinas, cito-toxinas y mito-toxinas que bloquean el metabolismo celular (por epigenética modificando la lectura del ADN, o bloqueo directo de los procesos metabólicos) reduciendo el rendimiento energético de la célula.

Por ello es muy importante que una vez se da el paso a hacer una limpieza en la dieta a nivel "supra" (intestinal), entender que hay que echar mano del nivel inferior, celular, y pasarse a lo ecológico en todas sus facetas (productos de limpieza, cosmética, ropa,...) por su importante impacto en la célula.

Mucha fuerza, paciencia y bienvenido

Siento mucho que te hayas tropezado con tal espécimen de médico. Por suerte se te ve con criterio para haberte escuchado y buscado respuestas distintas al status quo.
Ezina, ekinez egina *Lo imposible se hace haciéndolo
lugg

Re: Diagnostico Doctora Emilia Garcia Riesco - Hosp. Valle Nalon

Mensaje por lugg »

Me pregunto como puede esta ejerciendo una persona así sin tener ni la.mas absoluta idea y estar literalmente matando a un paciente con sus recomendaciones de bruja lola?
nalon
Mensajes: 4
Registrado: 26 Mar 2018, 23:17

Re: Diagnostico Doctora Emilia Garcia Riesco - Hosp. Valle Nalon

Mensaje por nalon »

Gracias por las respuestas.

La verdad que nadie se le pasa por la cabeza por el calvario que llevo pasado meses y meses, me fuerzan a ir a trabajar cuando apenas puedo levantarme de mi cama, eso dejando aparte todos los problemas con la comida de alergias y demás.

Lo peor es la fotofobia, a la luz artificial, la del sol la tolero bien, cuando estoy en la oficina que me han desasignado de mi puesto por no rendir, solo hago mirar al reloj como una puñetera tortura china esperando que pasen las horas lo antes posible para poder salir de allí, o busar la minima discupa para reunir algo de fuerza y salir de la oficina a la calle. Esto es muchísimo peor que un cáncer, tengo muchos amigos y familiares que lo sufrieron y aparte del soporte sanitario, no les molestaban las luces ni les obligan a trabajar enfermos ni tenían ese cansancio tan aplastante.

Luego la pelea diaria que tengo con los compañeros por las putismas luces no os la podeis imaginar, ellos encendiendo y yo apagando ,hasta el punto de discutir y tener que llegar a poner quejas a los jefes.

Mas o menos tenia mi vida independiente y ahora dependo de mis padres para prácticamente todo, desde hacer la comida a la compra, en el puesto que tengo ahora encima cobro mucho menos que antes.

Encima de estar enfermo solo recibo hostias por todas partes ,los primeros los """"""""""""""""""""PROFESIONALES"""""""""""""""""""""" sanitarios (risa me da solo decir eso), la inspección medica, en el trabajo, en la familia, amistades, todo el mundo diciéndote que no tienes nada que yo te veo buena cara ya será menos, corre y acaba, date prisa, no es para tanto, no tienes nada, deja de preocuparte...

Con todo lo que llevo y estoy pasando solo me quedan ganas de pagar con la misma moneda a todo el mundo.
Responder